Ide Terkini Analisis Tulang Ikan
Agustus 19, 2021
Ide Terkini Analisis Tulang Ikan

Apa yang dimaksud dengan Diagram Tulang Ikan atau Fishbone Sumber : www.dictio.id

Contoh Diagram Tulang Ikan Masalah Kesehatan MITRA KESMAS Sumber : www.mitrakesmas.com

Analisis Tulang Ikan Akar Radikalisme Islam di Indonesia Sumber : www.qureta.com

RIKA FERANITA Diagram Tulang Ikan Sumber : rikaferanita.blogspot.com

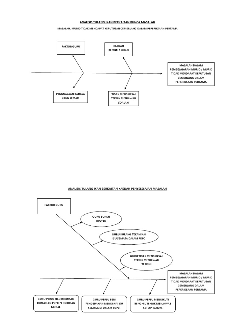
ANALISIS TULANG IKAN BERKAITAN PUNCA MASALAH docx Sumber : www.scribd.com

Gambar 1 Bagan diagram tulang ikan fishbone chart Sumber : www.researchgate.net

Contoh Soalan Analisis Tulang Ikan Selangor b Sumber : selangorb.blogspot.com

Analisis Tulang Ikan Sumber : www.scribd.com

Sains Management Diagram Analisis Tulang Ikan Fish Bone Sumber : sitiassyafani.blogspot.com

oktacute999 Diagram Analisis Tulang ikan Pendekatan Sumber : oktacute999.blogspot.com

APAKAH ITU PROFESI KONSULTAN Sumber : www.slideshare.net

PPT LANGKAH LANGKAH ANALISIS AKAR MASALAH AAM RCA Sumber : www.slideserve.com

Analisis Resiko Menggunakan Diagram Tulang Ikan Solusi Sumber : www.kompasiana.com

Contoh Diagram Tulang Ikan Masalah Pendidikan Terkait Sumber : terkaitpendidikan.blogspot.com

Fishbone Diagram tulang ikan ebisnis Tutorial Computer Sumber : bo-fsakti.blogspot.no
contoh diagram tulang ikan masalah kesehatan, contoh diagram tulang ikan masalah merokok, pertanyaan tentang fishbone, diagram fishbone kosong, jurnal diagram tulang ikan pdf, diagram fishbone menurut para ahli, contoh kasus diagram tulang ikan, manfaat diagram fishbone,
Analisis Tulang Ikan

Apa yang dimaksud dengan Diagram Tulang Ikan atau Fishbone Sumber : www.dictio.id
Fishbone Analysis School of Information Systems
Dikatakan Diagram Fishbone Tulang Ikan dikarenakan memang berbentuk mirip dengan tulang ikan yang moncong kepalanya menghadap ke kanan Diagram ini akan menampakkan sebuah fdampak atau akibat dari sebuah permasalahan dengan berjenis-jenis penyebabnya Efek

Contoh Diagram Tulang Ikan Masalah Kesehatan MITRA KESMAS Sumber : www.mitrakesmas.com
DOC Fishbone Diagram dan Langkah Langkah
03 05 2022 Diagram Tulang Ikan atau diagram sebab akibat merupakan salah satu alat QC 7 yang dapat digunakan untuk mengidentifikasi dan memvisualisasikan sebuah hubungan antara sebab dan akibat untuk mengidentifikasi penyebab utama dari masalah yang terjadi Umumnya Fishbone Diagram dimanfaatkan untuk menerangkan faktor faktor penyebab dan kualitas yang disebabkan oleh beberapa hal

Analisis Tulang Ikan Akar Radikalisme Islam di Indonesia Sumber : www.qureta.com
Fishbone Diagram Pengertian Fungsi Dan Cara
25 06 2022 Terdapat 6 langkah yang bagi dilakukan dalam melakukan analisis dengan diagram tulang ikan yaitu 1 Menyepakati permasalahan utama yang terjadi dan diungkapkan bahwa masalah tersebut merupakan suatu pernyataan masalah problem statement

RIKA FERANITA Diagram Tulang Ikan Sumber : rikaferanita.blogspot.com
Memahami diagram Tulang ikan Fishbone
analisis tulang ikan sesuai untuk memenuhistandar 2 Menghasilkan program peningkatan mutu sekolah dengan memerlukan analisis tulang ikan yang terbukti efektif dan efisien yang siap di implementasikan dalam meningkatkan mutu sekolah 1 4 MANFAAT Hasil penelitian ini akan terlalu bermanfaat bagi SD SMP SMA dalam memproduksi program pengembangan sekolah dalam meningkatkan mutunya 4 1
ANALISIS TULANG IKAN BERKAITAN PUNCA MASALAH docx Sumber : www.scribd.com
Analisis Tulang Ikan Scribd
Kesan FPPT com Analisis Tulang Ikan Analisis ini merupakan model grafik berbentuk seperti tulang ikan dan difungsikan untuk menganalisis masalah dengan mengenal pasti punca masalah melalui teknik percambahan fikiran Analisis ini dibuat dengan mengenal pasti sebab sebab utama biasanya manusia bahan peralatan dan kaedah kemudian kenal pasti sebab sebab kecil sehingga akhirnya kenal pasti

Gambar 1 Bagan diagram tulang ikan fishbone chart Sumber : www.researchgate.net
Cara Pembuatan Fishbone Diagram Diagram
27 04 2014 Dalam hal melakukan Analisis Fishbone terdapat beberapa tahapan yang untuk dilakukan yakni 1 Menyiapkan sesi analisa tulang ikan 2 Mengidentifikasi akibat atau masalah 3 Mengidentifikasi

Contoh Soalan Analisis Tulang Ikan Selangor b Sumber : selangorb.blogspot.com
Cikgu Karthik s Blog Analisis Tulang Ikan
02 04 2013 Analisis tulang ikan Juga dikenali sebagai analisi sebab dan akibat Kaedah ini dimanfaatkan untuk analisis masalah dengan mengenal pasti sebab sebab yang menjadikan punca masalah melalui percambahan fikiran Langkah langkah untuk membina sebuah rajah tulang ikan Langkah 1 Kenal pasti masalah misalnya laporan projek tidak dapat disiapkan dalam
Analisis Tulang Ikan Sumber : www.scribd.com
6 Diagram Fishbone REFERENSI MANAJEMEN
28 06 2013 Jadi ditemukannya diagram Fishbone Tulang Ikan Cause and Effect Sebab dan Akibat Ishikawa ini memberikan kemudahan dan menjadikan komponen primer bagi penyelesaian masalah yang mucul bagi perusahaan Penerapan diagram Fishbone Tulang Ikan Cause and Effect Sebab dan Akibat Ishikawa ini dapat menolong kita untuk dapat menemukan akar penyebab terjadinya masalah

Sains Management Diagram Analisis Tulang Ikan Fish Bone Sumber : sitiassyafani.blogspot.com
oktacute999 Diagram Analisis Tulang ikan Pendekatan Sumber : oktacute999.blogspot.com

APAKAH ITU PROFESI KONSULTAN Sumber : www.slideshare.net

PPT LANGKAH LANGKAH ANALISIS AKAR MASALAH AAM RCA Sumber : www.slideserve.com

Analisis Resiko Menggunakan Diagram Tulang Ikan Solusi Sumber : www.kompasiana.com
Contoh Diagram Tulang Ikan Masalah Pendidikan Terkait Sumber : terkaitpendidikan.blogspot.com
Fishbone Diagram tulang ikan ebisnis Tutorial Computer Sumber : bo-fsakti.blogspot.no